본문 바로가기
  • 유해게시물신고
발암유전자 라스(Ras)에 의한 암 줄기세포 활성화 기전 규명
이강은 기자|
페이스북 트위터 카카오스토리 네이버블로그 프린트 PDF 다운로드

발암유전자 라스(Ras)에 의한 암 줄기세포 활성화 기전 규명

암 줄기세포 표적항암제 개발연구 등 후속연구로의 연계 기대

기사입력 2014-02-14 00:04:07
페이스북 트위터 카카오스토리 네이버블로그 프린트 PDF 다운로드
발암유전자 라스(Ras)에 의한 암 줄기세포 활성화 기전 규명
발암형 K-Ras 돌연변이가 대장암세포의 암화 및 암 줄기세포 인자 활성화에 미치는 영향



[산업일보]
국내 연구팀이 암의 재발과 전이에 관여한다고 알려진 암 줄기세포의 활성화 과정을 밝혀냈다. 대표적 발암유전자이자 항암제 개발에 가장 큰 걸림돌로 알려진 라스단백질이 암 줄기세포 활성화에 관여함을 규명한 것으로 동 성과는 암 줄기세포 표적항암제 개발 등 후속연구로 이어질 수 있을 것으로 기대된다.

연세대학교 최강열 교수팀이 동일 대학 의대 김태일 교수팀과 함께 공동으로 수행한 이번 연구는 미래창조과학부와 한국연구재단이 추진하는 선도연구센터지원사업 등의 지원으로 수행됐고, 종양학 분야 국제학술지인 Journal of the National Cancer Institute 誌 2월4일자 온라인판에 게재됐다. 한편, 저널의 편집자리뷰(Editorial)에서는 동 성과의 중요성에 대해 별도로 언급하는 등 연구계에서 주목받고 있다.

최 교수팀은 그 간, 윈트신호전달계와 라스 조절 등이 암 발생의 주요 원인이며, 라스의 활성을 제어할 수 있는 원리를 밝히는 등 라스와 암의 관계에 대해 지속적으로 연구해 왔다.

하지만, 암 줄기세포의 조절 기전에 대해서는 구체적인 이해가 없었으며, 주요 발암인자인 라스와 암 줄기세포 활성화와의 연관성은 알려지지 않았다.

연구팀은 라스에 의해 암 줄기세포의 활성화가 일어나며, 그 결과 암의 성장과 전이가 촉진됨을 밝혔다.

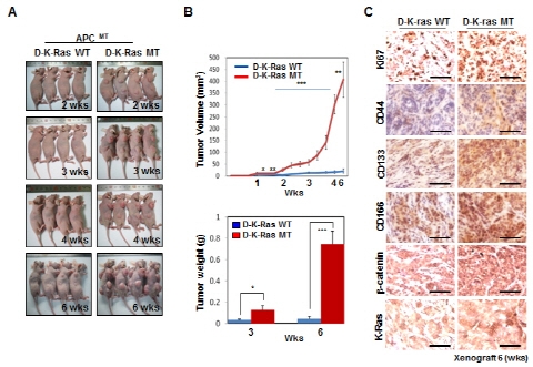
대장암 발생 초기단계에 관여하는 중요한 유전자인 APC가 돌연변이가 있으면 윈트신호전달계가 활성화되며, 암 줄기세포가 활성화되기 시작한다. 이 때, 발암형으로 돌연변이된 라스 유전자가 암 줄기세포 활성화를 촉진하고, 이는 암의 형성, 성장, 전이 등을 유발한다.

돌연변이 라스를 가진 경우, 정상 라스를 가진 대장암 세포에 비해 암 줄기세포 인자가 증가한 것으로 확인됐으며, 생쥐에게 대장암 세포를 주사해 암을 형성시키면 정상 라스를 가진 세포보다 돌연변이 라스를 가진 세포의 암화능력이 더 큰 것으로 나타났다.

한편, 의과대학 김태일 교수 연구팀과의 공동연구를 통해 환자의 조직에서도 돌연변이 라스가 암 줄기세포를 활성화시킴을 확인했다는 설명이다.

이번 연구는 라스의 새로운 기능을 규명함으로써 향후 라스에 의한 암 줄기세포의 활성화를 차단하는 방식의 항암제 개발 연구에 실마리가 될 것으로 기대된다.

최 교수는 “암 발생 핵심인자 라스단백질의 암 줄기세포 활성화 조절을 통한 암의 성장 및 전이 조절을 규명함으로써, 향후 암 줄기세포 표적항암제 개발에도 새로운 가능성을 제시했다”고 연구의의를 밝혔다.



0 / 1000
주제와 무관한 악의적인 댓글은 삭제될 수 있습니다.
0 / 1000




제품등록 무료 제품 거래 비용 없음!



산업전시회 일정




다아라 기계장터 제품등록 무료