본문 바로가기
  • 유해게시물신고
[TECH] 태양광으로 공용 자전거 전자 잠금 장치 충전
김인환 기자|kih2711@kidd.co.kr
페이스북 트위터 카카오스토리 네이버블로그 프린트 PDF 다운로드

[TECH] 태양광으로 공용 자전거 전자 잠금 장치 충전

키오스크 기반 시스템에서 도크리스(Dockless) 시스템으로 진화

기사입력 2017-08-12 12:09:03
페이스북 트위터 카카오스토리 네이버블로그 프린트 PDF 다운로드
[산업일보]
몇 년 전부터 대도시에 '공용 자전거'가 생겨나기 시작했다. 누구나 도시 전역에 설치된 도킹 스테이션에서 자전거를 빌렸다가 반납할 수 있으며, 신용카드로 이용 가능하다. 요금은 자전거 이용 시간만큼 부과된다.
[TECH] 태양광으로 공용 자전거 전자 잠금 장치 충전

런던에서는 자전거 사용자가 지정된 장소인 도킹 스테이션(docking station) 키오스크(KIOSK)에서 자전거를 빌렸다가 반납한다. 이러한 방식은 자전거 여행자들에게는 좋지만 근처에 도킹 스테이션이 없는 직장인들에게는 불편함을 야기한다.

직장인들은 일상생활에서 먼 거리를 걷거나 비교적 짧은 거리임에도 택시를 타야 하는 등의 문제를 겪고 있다. 직장인들이 자전거를 빌리지 않고 지하철역이나 버스 정거장에서 직장까지의 거리를 어떻게 이동하고 있을까? 어디에서든 자전거를 빌리고 반납할 수 있는 시스템이 구축된다면, 직장인들에게 훨씬 더 편리하고 효율적일 것이다.

최근 중국의 주요 도시에 있는 공용 자전거 프로그램들은 키오스크 기반 시스템에서 도크리스(Dockless) 시스템으로 진화하고 있다. 누구든지 스마트 폰 앱을 이용해 자전거의 위치를 찾아 대여할 수 있다.
[TECH] 태양광으로 공용 자전거 전자 잠금 장치 충전

자전거의 대여 목적은 즐기기 위함부터 출/퇴근 시 대중교통까지의 이동용으로 다양하다. 자전거에는 전자 잠금 장치와 3G/4G 무선 네트워크가 탑재돼 있어 자전거를 이용한 후에 어디에든 반납할 수 있다. 이 공용 자전거는 직장인들의 마지막 이동 거리를 책임지고 있다.

도킹 스테이션 없이 공유 자전거를 이용하기 위해서는 네트워크 상에서 자전거를 추적하고, 잠금 장치를 해제할 뿐만 아니라 사용자 데이터를 전송할 방법이 필요하다.

배터리 구동 방식의 전자 잠금 장치와 블루투스®, GPS, 3G/4G 시스템을 갖춘 독립 거치형 자전거는 전자 잠금 장치를 이용해 도시 전역에 안전하게 주차할 수 있기 때문에 도킹 스테이션이 필요 없다. 사용자는 스마트폰 앱의 지도를 이용해 자전거를 찾은 후, 자전거의 QR 코드를 스캔해 자전거의 잠금 장치를 해제한다. 목적지에 도착하면 다시 스마트폰 앱을 이용해 자전거의 전자 잠금 장치를 작동시킨다.

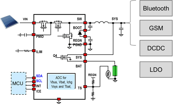
전자 잠금 장치는 배터리 구동 방식의 애플리케이션이기 때문에 항상 배터리를 충전된 상태로 유지하는 것이 중요하다. 이러한 유형의 공용 자전거들은 도킹 스테이션이 없는 경우 배터리를 자체적으로 충전할 수 있는 손쉬운 방법이 필요하다. 한 가지 방법으로는 자전거에 태양광 전지판을 설치하는 것이다. 물론 이것 역시 태양광에 의존하기 때문에 태양이 최적의 각도에 있지 않으면 에너지 생산에 영향을 줄 수 있다. MPPT (maximum power point tracker) 계산은 태양 전지판과 자전거 배터리 충전기 사이의 충전 전류를 최적화한다.
[TECH] 태양광으로 공용 자전거 전자 잠금 장치 충전

bq25895는 I2C 설정과 통합 ADC를 통해 개방회로 입력 전압과 충전 전류를 측정해 간단한 계산만으로 쉽게 MPPT 지점을 찾을 수 있도록 한다. bq25895는 배터리를 충전할 수 있을 뿐만 아니라 통근자들이 가장 필요할 때 완전히 충전된 상태의 자전거를 제공할 수 있도록 공용 자전거의 태양 전지판에 활용할 수 있다.

현장의 생생함을 그대로 전달하겠습니다.


0 / 1000
주제와 무관한 악의적인 댓글은 삭제될 수 있습니다.
0 / 1000




제품등록 무료 제품 거래 비용 없음!



산업전시회 일정




다아라 기계장터 제품등록 무료