본문 바로가기
  • 유해게시물신고
[TECH] 공장 자동화로 센서 자동화 장비 점점 '스마트' 해진다
김우겸 기자|kyeom@kidd.co.kr
페이스북 트위터 카카오스토리 네이버블로그 프린트 PDF 다운로드

[TECH] 공장 자동화로 센서 자동화 장비 점점 '스마트' 해진다

개발자, 다양한 공장 자동화 시스템 니즈에 맞춘 유연한 구성 가능

기사입력 2018-07-23 16:07:38
페이스북 트위터 카카오스토리 네이버블로그 프린트 PDF 다운로드
[산업일보]
공장이 점점 스마트해짐에 따라, 공장의 설비를 제어하고 모니터링하는 센서, 자동화 및 장비를 만드는 데 사용되는 기술 또한 점점 스마트해지고 있다. 이에 따라 마이크로컨트롤러(MCU)는 다양한 센싱 및 측정 애플리케이션, 특히 빛, 습도, 온도, 전류, 일산화탄소 및 그 밖의 다양한 조건이나 파라미터를 측정할 수 있는 애플리케이션을 빠르고 효율적으로 지원할 수 있어야 한다. 이처럼 다양하게 필요로 하는 측정을 빠르게 지원하기 위한 방법은 MCU로 유연하게 구성 가능한 아날로그 신호 체인을 통합하는 것으로, 애플리케이션의 필요에 따라 유연한 구성이 가능해진다.

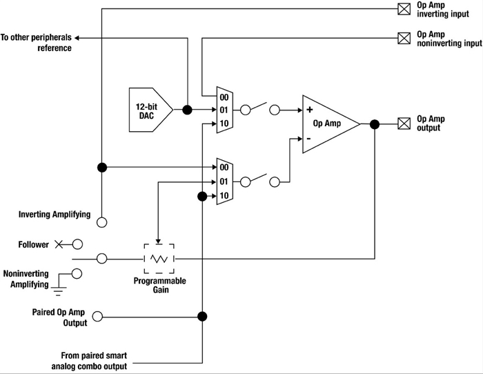
TI의 새로운 MSP430FR23xx MCU의 스마트 아날로그 콤보는 연산 증폭기와 프로그래머블 게인 증폭기(PGA), 12bit 디지털-아날로그 컨버터(DAC)를 비롯한 다수의 아날로그 신호 체인 기능들로 구성돼 있다. 이 기능들로 다양한 구성 옵션이 가능하므로, 내부 신호 체인을 애플리케이션의 필요에 맞게 구성할 수 있다. 그림 1은 스마트 아날로그 콤보 모듈의 블록 다이어그램을 보여준다.

[TECH] 공장 자동화로 센서 자동화 장비 점점 '스마트' 해진다
MSP430FR2355 MCU의 스마트 아날로그 콤보 모듈(그림1)

MSP430FR2355는 4개의 스마트 아날로그 콤보 모듈로 포함돼 있어, 애플리케이션에 필요한 DAC, PGA, 연산 증폭기 각각을 개별적으로 선택 및 구성할 수 있다. 하나의 스마트 아날로그 콤보를 또 다른 모듈로 연결되도록 내부 배선을 할 수 있으므로, 외부의 신호 체인 배선을 하지 않아도 된다. 이 MCU는 200KSPS 12bit SAR(연속 근사) 아날로그-디지털 컨버터(ADC)와 2개의 향상된 비교기를 포함해, MCU 내에 더 많은 신호 체인 요소를 제공한다.

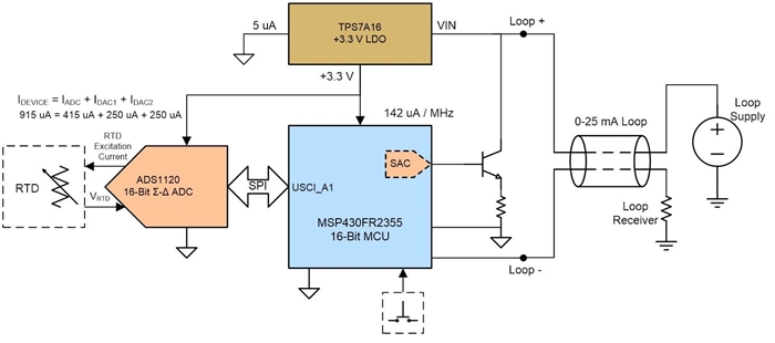
스마트 아날로그 콤보와 MSP430FR2355 MCU가 -40°C~+105°C 온도 범위에서 동작할 수 있다는 점을 유리하게 활용할 수 있는 대표적인 애플리케이션은 공장에서 센싱에 사용되는 온도 트랜스미터이다. MSP430FR2355 MCU를 기반으로 한 4mA-20mA 루프 방식 RTD 온도 트랜스미터 레퍼런스 디자인은 적은 수의 소자로 이루어진 저비용 솔루션을 제공한다. 이 레퍼런스 디자인은 MSP430FR2355 MCU의 온칩 스마트 아날로그 콤보 모듈을 사용해 루프 전류를 제어하므로, 별도의 DAC를 필요로 하지 않는다. (그림 2)

[TECH] 공장 자동화로 센서 자동화 장비 점점 '스마트' 해진다
4mA-20mA 전류 루프 온도 트랜스미터 레퍼런스 디자인 블록 다이어그램(그림2)

이 디자인은 12bit 출력 분해능과 6μA의 출력 전류 분해능을 달성한다. 또한 역 극성 보호 기능을 포함하며, 루프 전력 입력에 대한 IEC61000-4-2 및 IEC61000-4-4 보호 요건을 충족한다. 그림 3은 이 디자인을 테스트하는 데 사용된 실제 하드웨어를 보여준다.

[TECH] 공장 자동화로 센서 자동화 장비 점점 '스마트' 해진다
MSP430FR2355 MCU를 사용한 온도 트랜스미터 레퍼런스 디자인(그림3)

공장 자동화 내에 센싱이 갈수록 더 많이 사용됨에 따라, MCU에 더 많은 아날로그 및 주변장치 기능들을 통합하도록 하는 요구 또한 높아지고 있다. 이러한 통합 아날로그 요소에 다양한 구성을 추가하면 개발자들은 다양한 공장 자동화 시스템의 필요에 따라 유연한 구성을 할 수 있다.

국제산업부 김우겸 기자입니다. 산업인들을 위한 글로벌 산업 트렌드와 현안 이슈에 대해 정확하면서도 신속히 보도하겠습니다.


0 / 1000
주제와 무관한 악의적인 댓글은 삭제될 수 있습니다.
0 / 1000




제품등록 무료 제품 거래 비용 없음!



산업전시회 일정




다아라 기계장터 제품등록 무료