본문 바로가기
  • 유해게시물신고
국내 연구팀, 언어학습 관련 뇌 속 유전자 찾았다
김인환 기자|kih2711@kidd.co.kr
페이스북 트위터 카카오스토리 네이버블로그 프린트 PDF 다운로드

국내 연구팀, 언어학습 관련 뇌 속 유전자 찾았다

아쿠아포린4 유전자 발현과 언어학습 능력의 연관성 최초 규명

기사입력 2017-06-27 16:01:18
페이스북 트위터 카카오스토리 네이버블로그 프린트 PDF 다운로드
국내 연구팀, 언어학습 관련 뇌 속 유전자 찾았다
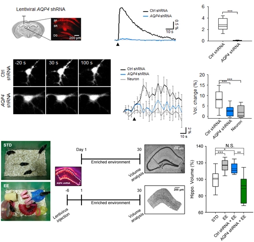
아쿠아포린4 유전자 발현 억제에 의한 별세포 부피조절 억제와 (아래)아쿠아포린4 유전자 발현 억제에 의한 강화환경 유래의 해마 크기 증가 억제 확인 이미지

[산업일보]
뇌 속 가장 흔한 분자인 물 분자와, 가장 흔한 세포인 별세포가, 뇌를 구성하는 주요 요소라는 것은 오랫동안 알려져 왔음에도, 뇌의 주요 기능, 특히 고위인지기능에 대한 이들의 역할에 대한 연구는 거의 없었다.

뇌 크기 변화와 기능의 관련성에 관한 연구는 신경과학계의 주요 연구 분야로 실험동물과 사람을 대상으로 지속적으로 진행돼 오고 있다. 지금까지 대부분의 뇌 크기변화에 대한 연구는 학습 및 기억 분야에서 신경세포의 기능에 집중돼 왔으며, 뇌 크기와 기능의 상관관계가 명확하게 규명되지 않았다.

미래창조과학부는 한국과학기술연구원(KIST) 이창준 박사팀과 이화여대 류인균-김지은 교수팀(이화여대)의 공동연구로 뇌의 비신경세포(별세포) 유전자가 언어 학습 능력에 중요한 역할이 있음을 규명했다고 27일 밝혔다.

70% 이상이 물로 구성돼 있는 뇌 속에서 수분 순환 통로로 쓰이는 뇌의 별모양의 비신경세포(이하 별세포라 명명)가 뇌를 구성하는 주요 요소라는 것은 그동안 알려져 왔지만, 수분 순환 및 노폐물 조절 역할이외의 다른 역할에 대해서는 알려진 바가 없었다.

이창준 박사와 류인균-김지은 교수팀은 동물에서 사람, 사람에서 동물로의 비교분석 연구방식을 새롭게 시도해 별세포에서 특이적으로 발현되는 아쿠아포린4의 학습과 언어 기능에서의 역할을 최초로 밝혔다.

연구진은 아쿠아포린4 유전자 발현을 억제한 쥐에서는 별세포 부피조절작용이 억제돼 해마 부위(기억을 담당하는 뇌부위) 크기가 증가되지 않고, 공간 기억력도 손상됐음을 확인해 아쿠아포린4가 뇌 크기 변화를 조절하고 뇌기능에 필수적인 역할을 하는 것을 확인했다.

이러한 동물 연구 결과를 바탕으로 아쿠아포린4 유전자 발현이 적은 사람들의 뇌를 조사 분석한 결과 유전자 발현이 높은 사람들에 비해 말하기 능력과 관련된 뇌 부위의 뇌크기가 다르고, 이러한 뇌 크기 변화는 언어 학습능력 및 언어 유창성과도 상관관계가 있음을 알아낸 것이다.

이창준 박사는 “이번 실험은 그동안 중요시 되지 않았던 뇌의 비신경세포인 별세포가 고등인지 기능인 언어학습에 관여하는 것을 최초로 찾았다는데 의의가 있다”고 밝혔다.

공동 교신 연구자인 류인균 석좌교수는 ”별세포의 아쿠아포린4 유전자와 다양한 기억과 관련된 질환에 미치는 영향에 대한 후속 연구를 이어갈 예정“이라고 말했다.

한편 이번 연구는 미래창조과학부의 뇌과학원천사업 ‘외상후스트레스 뇌인지장애 극복 연구단’과 리더연구자사업의 ‘신경교세포 창의연구단’ 과제의 지원을 받아 공동으로 수행됐다. 또한 신경과학·정신의학 분야의 세계적 학술지인 분자 정신의학(Molecular Psychiatry, IF 13.314, JCR 분야 상위 2.42% 해당)에 27일(한국시각 오후 4시) 온라인 판으로도 게재됐다.

현장의 생생함을 그대로 전달하겠습니다.


0 / 1000
주제와 무관한 악의적인 댓글은 삭제될 수 있습니다.
0 / 1000




제품등록 무료 제품 거래 비용 없음!



산업전시회 일정




다아라 기계장터 제품등록 무료