산업일보 "김예리"에 대한 검색결과입니다.
뉴스
기계 산업 이끌 여성기계공학도, 미래 기술과 만나다
김예리 기자 2018.09.20정부가 기계공학 분야의 전문 여성연구자 육성 방침을 위해 노력하고 있는 가운데, 이들 여성기계공학도와 실제 기계연구기관과의 만남이 이뤄졌다. 한국기계연구원(이하 기계연)이 대한기계학회와 손잡고 기계공학 분야의 여성 연구..
스마트폰 등 배터리 폭발 없는 전극 제조기술 국내 연구진이 개발
김예리 기자 2018.09.19“슬러리로 코팅하면 용량이나 율특성이 현저히 나쁘게 나온다”, “바인더만 포함되면 이온전도도가 수십 분의 일로 떨어진다”라는 이야기는 황화물계 고체전해질 연구자들 사이에서는 잘 알려져 있는 사실이다. 실용화를 위해 반..
사람 중심의 디지털시대 열어라
김예리 기자 2018.09.12과학기술정보통신부(이하 ‘과기정통부’)는 13일 서울 코엑스에서 ‘I-.D.N.A. : 사람이 빛나는 디지털 시대를 선도하다’를 주제로 2018년 과학기술정보통신 국제컨퍼런스를 개최한다고 12일 밝혔다. 이번 컨퍼런스는 정보..
성장잠재력 높은 범용기술 ‘블록체인’
김예리 기자 2018.09.12블록체인은 성장잠재력이 큰 범용기술이다. 거래 비용을 줄이면서도 안전성을 높일 수 있기 때문이다. 하지만 이를 적극적으로 활용하고 육성하기 위해서는 블록체인 기술의 확산을 저해하는 규제 발굴 및 개선방안 마련이 시급하다..
[기술뉴스] 리튬 이온 배터리, 전기차·개인용 전자기기 수요 증가에 동반↑
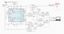
김예리 기자 2018.09.12리튬 이온 배터리에 대한 수요는 전기차, 개인용 전자 기기 및 그리드 시스템의 인기가 높아짐에 따라 기하급수적으로 증가하고 있다. 수요가 증가함에 따라, 정확도 높은 배터리 포메이션 테스트 시스템이 요구된다. 배터리 포메이..
[포토뉴스] 국제자동화정밀기기전에서 격투 벌이는 로봇들
김예리 기자 2018.09.11유튜브에서 볼 수 있었던 유명한 로봇들이 국제자동화정밀기기전(KOFAS 2018)에 등장했다. 2002년부터 시작된 이족 보행로봇의 격투 경기대회인 ROBO-ONE에 참가했던 미니 로봇들이 전시장에서 댄스와 함께, 실제 격투를 하는 모..
해커톤 의제 ‘융복합 의료제품 규제 그레이존 해소’ 등 3개 의제 논의
김예리 기자 2018.09.07ICT활용 교통서비스 혁신 방안 등에 대한 심도있는 논의가 진행됐다. 대통령직속 4차산업혁명위원회(이하 ‘4차위’)는 지난 4일과 5일 이틀동안. 대전광역시 소재 KT 대전인재개발원에서 ‘제4차 규제․제도혁신 해커톤’을 개최했다..
다음의 경고메일(?), 절대 바로 열어서는 안된다
김예리 기자 2018.09.07희안한 세상이다. 하루에도 수많은 사건사고가 발생하고, 참 많은 일들이 다이나믹하게 펼쳐진다. 직장인 K씨의 하루도 그랬다. 지난번 네이버 계정 확인 안내 메일로 위장한 피싱 메일이 국내에 유포되더니, 포털사이트 다음의 ..
리튬이온전지용 고용량 복합 음극재 상용 기술 개발
김예리 기자 2018.08.30리튬이온 배터리는 1991년 일본의 소니에 의해 상용화된 후 약 30년 간 흑연 계열의 음극재가 사용되고 있다. 음극에 실리콘 신소재를 사용하려는 시도는 전기자동차의 시장 확대가 가장 큰 원인이다. 과거 리튬이온 배터리는 ..
친환경 수소 연료전지, 상용화 ‘성큼’
김예리 기자 2018.08.28기존 연료전지는 작동 온도에 따라 폴리머 기반의 저온형(200℃) 연료전지와 세라믹 기반의 고온형(800℃) 연료전지로 구분된다. 저온형 연료전지는 귀금속 촉매 사용과 고순도의 수소를 연료로 사용해야 하는 단점이 있고,..