본문 바로가기
  • 유해게시물신고
[Tech Trends]생산성·자동화 기능 대폭 향상시킨 솔루션
홍보영 기자|papersong@kidd.co.kr
페이스북 트위터 카카오스토리 네이버블로그 프린트 PDF 다운로드

[Tech Trends]생산성·자동화 기능 대폭 향상시킨 솔루션

기사입력 2015-05-10 07:56:01
페이스북 트위터 카카오스토리 네이버블로그 프린트 PDF 다운로드
[Tech Trends]생산성·자동화 기능 대폭 향상시킨 솔루션

[산업일보]
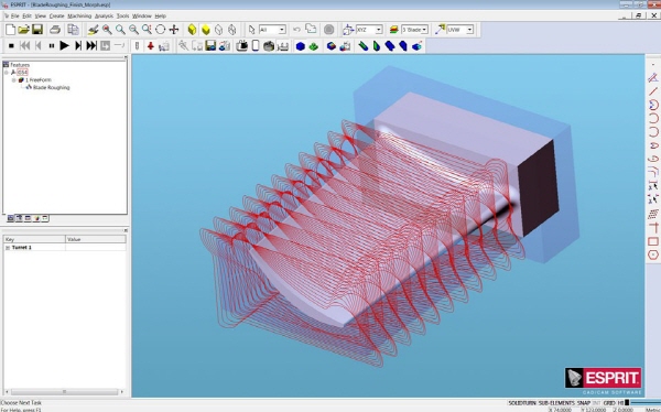
CAM 업계의 혁신 기업인 DP 테크놀로지(DP Technology Corp.)는 자사의 선도적 주력 제품인 ESPRIT® 2015의 새로운 버전이 발표됐다. ESPRIT는 보다 효율적인 공구 경로를 생성함으로써 다양한 공작기계 애플리케이션의 생산성을 증대시키며, CNC(Computer Numerical Control) 프로그래밍 생산성을 획기적으로 향상시킴으로써 시간을, 2015 5축 Blade 황삭 사이클은 단일 설정으로 블레이드를 완벽하게 가공할 수 있다.

새로운 버전은 생산성 증대와 더불어, 특히 지능형 가공, 전략 가공, CAD-CAM 데이터 교환, 클라우드-지원 CAM과 같은 분야에 여러 새롭고 향상된 기능을 제공한다.

지능형 가공 (Intelligent Machining)
ESPRIT 2015의 지능형 가공 기능은 사이클 시간을 줄여주는 새로운 고유의 5축 사이클을 제공함으로써 가공 공정을 가속화한다. 이는 단일 설정으로 완벽하게 블레이드를 가공할 수 있도록 해준다. ESPRIT의 5축 블레이드 황삭 (Blade Roughing) 공구 모션은 여러 다양한 크기의 스톡(Stock) 형상은 물론, 균일한 오프셋 스톡에 이르기까지 처리할 수 있도록 블레이드를 바꿀 수 있기 때문에 즉시 마감 공정으로 넘어갈 수 있다.

[Tech Trends]생산성·자동화 기능 대폭 향상시킨 솔루션

DP 테크놀로지의 글로벌 마케팅 및 커뮤니케이션 디렉터인 세드릭 시마드 (Cedric Simard)는 "ESPRIT 2015는 복잡한 가공을 보다 효율적으로 수행할 수 있도록 고유의 5축 기능을 제공함으로써 사용자가 블레이드 황삭 및 챔퍼링(Chamfering)과 같은 기능을 통해 보다 다양한 공구 경로 옵션을 활용할 수 있도록 해준다"며 "ESPRIT 2015 블레이드 황삭 은 사용자가 블레이드 주변의 스톡을 균일화할 때까지 소재를 제거할 수 있도록 해주며, 중간 가공 사이클을 거칠 필요가 없어진다. 우주항공 및 에너지, 의료, 자동차 산업의 사용자들은 정밀 부품을 가공하기 위해 시간을 절감할 수 있는 이러한 가공방식으로 가장 큰 혜택을 얻을 수 있다"고 설명했다.

ESPRIT 2015에서 새롭게 향상된 지능형 가공 기능인 포트 황삭(Port Roughing)은 새로운 5축 사이클이다. 이는 공구가 제한된 틈으로 들어가야 하는 영역 안에서 소재를 제거하기 위해 5축 황삭 동작을 생성한다. 공구 경로의 형상은 포트 표면을 오프셋하고, 표면에서 시작해 일정한 스텝오버로 안쪽으로 진행된다.

생산성 증대
또한 ESPRIT 2015는 가공 생산성을 증대시킬 수 있는 기능들을 갖추고 있다. 새로운 Bottom Up 황삭 전략은 ESPRIT의 ProfitMilling 고속 소재 제거 사이클이 다음 단계로 나갈 수 있도록 도와주며, 새로운 Bottom Up 전략은 스톡 제거 공정 동안 잔여 스톡 높이를 최소화할 수 있도록 해준다. 고유의 고속 가공 황삭 기술인 ProfitMilling과 결합이 가능하기 때문에 전반적인 생산성 향상을 가져온다.ProfitMilling은 정해진 각도 및 칩 하중, 측면 커터 힘, 소재 제거율을 통해 공구경로를 최적화함으로써 사이클 시간을 대폭 줄이고, 공구 수명을 늘려준다.

[Tech Trends]생산성·자동화 기능 대폭 향상시킨 솔루션


전략 가공 (Strategic Machining)
밀링, 터닝, 드릴링으로 다중 작업 가공이 가능하도록 새롭게 설계된 스톡 자동화 기능을 완벽하게 확장시켰다. 페이싱(Facing) 밀링 및 컨투어링(Contouring), 포켓팅(Pocketing) 밀링 사이클이 가능한 새로운 스톡 자동화 기능은 스톡이 남아 있는 지점에만 절삭 경로가 생성되도록 이전 작업에서 제거된 스톡을 인지하고 있다. 이러한 기능은 불필요한 에어 커팅(Air Cutting)을 획기적으로 줄여주기 때문에 결과적으로 사이클 시간을 대폭 줄일 수 있다.

전략 가공에서 추가로 향상된 기능은 Port Milling 및 Composite 사이클에서 슬롯 밀(Slot Mill) 공구에 대한 지원이 추가됐다는 것이다. 슬롯 밀 공구는 티-슬롯팅(Tee-Slotting)이나 스퀘어 숄더 밀링(Square Shoulder Milling)처럼 작업 시 가공 시간을 감소시킨다. 이러한 형상은 부드러운 소재나 불안정한 설정에서 절삭 부하를 낮춰주며, 공구 수명을 늘려준다. 배럴형(Barrel-Shaped) 커터는 현재 5축 블레이드 및 Composite 사이클에서 지원된다. 배럴형 커터는 형상 자체가 매우 효과적인 마찰 반경을 제공하기 때문에 엔드밀보다 훨씬 뛰어난 표면 정삭을 제공하며, 공구 경로 사이의 커스프(Cusps)를 보다 작게 할 수 있다.

[Tech Trends]생산성·자동화 기능 대폭 향상시킨 솔루션


CAD에서 CAM으로
데이터 교환 기능은 CAD 시스템에서 CAM 환경으로 이전보다 훨씬 쉽게 정보를 이동할 수 있도록 해준다. 스케치, 특성 프로파일, 커브 등 새로운 3가지 타입의 형상은 Dassault Systemes CATIA, Parametric Technology Pro/ENGINEER, Siemens NX/UG의 ESPRIT FX 데이터 교환을 통해 이용할 수 있다. 이러한 타입의 기하학 형상에서 얻은 추가 정보는 복잡한 황삭 작업 영역을 처리하거나 탁월한 정삭 인선을 얻을 수 있도록 표면을 확장하기 위해 쉽게 조작이 가능하다.

또 다른 중요한 개선성과를 이뤘는데, 자동화된 특성 인식 정확도를 높임으로써 프로그래밍 시간을 단축했다는 것이다. 향상된 Auto Chain은 솔리드 모델 상에서 직접 체인 특성을 생성할 수 있도록 솔리드 페이스, 루프, 인선을 지원한다. 또한 새롭게 설계된 장벽 특성(Wall Feature) 인식 명령은 솔리드 모델에서 자동으로 위아래의 장벽 제한은 물론, 테이퍼형 벽면까지도 인식한다.

[Tech Trends]생산성·자동화 기능 대폭 향상시킨 솔루션


클라우드-지원 CAM
부품의 특성에 따라 수분 안에 공구를 선택할 수 있도록 해주며, 이상적인 공구를 찾기 위해 카탈로그를 뒤져야 하는 번거로움을 해결했다.

프로그래머는 ESPRIT MachiningCloud Connection을 통해 최신 공구 제품 데이터에 접속할 수 있으며, 공구 매뉴얼을 생성할 필요가 없기 때문에 프로그래밍 시간을 줄일 수 있다. ESPRIT 2015는 절삭 공구 선택을 간소화해 주며, 추천 공구를 자동으로 얻을 수 있다.

[Tech Trends]생산성·자동화 기능 대폭 향상시킨 솔루션

Bottom Up 황삭 방식은 ESPRIT ProfitMilling 사이클과 결합돼 있으며, 갈수록 커지는 절삭 깊이를 활용할 수 있다. Bottom Up 전략은 보다 빠른 시간 안에 보다 정확한 스톡 모델을 생성하는데 있다.

챔퍼링 전략은 3D 커브를 따라 인선을 챔퍼링한다.ESPRIT 2015 배럴형 커터는 측면 공구의 이점을 최대한 활용할 수 있는 것은 물론 뛰어난 품질의 표면 정삭을 제공한다. 배럴형 커터는 측면 공구의 이점을 최대한 활용할 수 있도록 해주며, 뛰어난 품질의 표면 정삭이 가능하다.

ESPRIT는 여러 다양한 공작 기계 애플리케이션을 위한 고성능 CAM(Computer-Aided Manufacturing) 시스템이다. ESPRIT는 2~5축 밀링 및 2~22축 선삭, 2~5축 와이어 EDM, 다중 작업 밀링-선삭 가공, B-축 공작 기계, 고속 3축 및 5축 가공을 위한 완벽한 범주의 뛰어난 프로그래밍을 제공한다. DP 테크놀로지는 캘리포니아 카마릴로(Camarillo)에 본사를 두고 있으며, 제품 개발 팀은 캘리포니아, 이탈리아 플로렌스, 독일 베를린에 있다. 세일즈 및 지원 조직은 유럽, 아시아, 북미, 남미 등에 위치하고 있다.

산업1부 홍보영 기자입니다. 국내외 무역과 로봇, IoT, 기계·금형산업에 대한 참 소리를 전합니다.^^


0 / 1000
주제와 무관한 악의적인 댓글은 삭제될 수 있습니다.
0 / 1000




제품등록 무료 제품 거래 비용 없음!



산업전시회 일정




다아라 기계장터 제품등록 무료