본문 바로가기
  • 유해게시물신고
반도체장비 산업의 매크로 활용 방안
산업일보|kidd@kidd.co.kr
페이스북 트위터 카카오스토리 네이버블로그 프린트 PDF 다운로드

반도체장비 산업의 매크로 활용 방안

설계 시간 단축과 표준화를 위한 매크로의 효율적 활용

기사입력 2015-05-20 12:28:09
페이스북 트위터 카카오스토리 네이버블로그 프린트 PDF 다운로드
[산업일보]
이플랜한국지사 컨설팅부 한현석과장

반도체 장비 산업에서 납기의 단축은 언제나 큰 이슈가 돼 왔으며 업체에서 풀어야 할 숙제다. 특히 기계 설계가 중요 이슈로 자리잡고 있어서 전기 설계는 항상 촉박한 시간 내에 작업이 이루어지고 이러한 이유로 보고서 등 필수적으로 갖추어져야 할 도면의 요소들이 누락되는 경우도 많다. 또한 개발성 장비의 경우 매 장비마다 회로도 및 판넬 배치도 등이 달라지기 때문에 도면의 완성도와 표준화 측면에서 매우 열악한 실정이다. 이런 실상을 해결하고자 몇몇 엔지니어들은 자신의 노하우를 라이브러리로 구축해 사용하는 경우도 있는데 이 경우에는 회사 측면에서 도면에 대한 표준화가 이루어지지 않을 뿐만 아니라 엔지니어간 상호 교류도 원활하게 진행되지 않는다.

그렇다면 어떤 방법으로 이런 현상을 개선할 수 있을까? 가장 근본적인 해결책은 짧은 시간 안에 오류 없는 설계를 진행하도록 시스템을 구축하는 것이다. 사전에 정의된 회로에 대해서 모듈화를 통해 원활한 재활용을 지원하고 및 이러한 모듈을 설계에 적용할 때 프로젝트 마다 변동이 발생하는 요소에 대해 파라미터화해 프로젝트마다 새로운 모듈을 활용하는 것이 아니라 프로젝트의 요구에 맞추어 파라미터 설정을 통해 활용을 지원 함으로써 설계 시간을 단축할 수 있는 동시에 설계 품질을 높일 수 있다.

EPLAN에서는 매크로라는 기술을 통해 이러한 모듈화 기술을 구축할 수 있으며 효율적이고 정확한 설계가 이루어 지는 솔루션을 제공한다. 이러한 매크로 기술은 모듈화의 범위에 따라 페이지 단위의 모듈화를 지원하는 페이지 매크로와 전기 설계 도면 관점에서 이러한 페이지를 구성하는 특정 회로의 모듈화를 지원하는 윈도우 매크로로 구분할 수 있다.

페이지 매크로의 활용
EPLAN의 페이지 매크로는 도면의 한 페이지에 구성되는 모든 항목들을 하나로 묶어 파일로 저장하고 필요할 때마다 설계 도면에 페이지를 추가하는 방식이다. 프로젝트마다 특정 페이지의 구성 전체가 반복적으로 사용된다면 페이지 매크로로 구성해 사용하는 것이 효율적이다. 페이지 매크로는 단순히 하나의 페이지를 복사해 사용하는 개념이 아니다. 예를 들어 프로젝트마다 도면의 페이지 수는 다양하게 변동 될 수 있으며, 따라서 프로젝트의 몇 페이지째에 삽입됐느냐에 따라 변동되는 요소인 페이지 번호, 그리고 참조를 위한 페이지/행/열로 구성된 위치 정보를 매번 프로젝트 마다 설계자가 판단해 기입해야 한다면 굉장히 고통스러운 업무가 될 것이다.

페이지 매크로는 삽입 위치 즉 몇 번째 페이지에 위치하는지의 정보를 스스로 판단해, 도면에 표현된 이러한 페이지 관련된 정보를 자동 업데이트해주는 장점을 가진다. 뿐만 아니라 도면의 양식 및 통상적으로 도면의 타이틀 블록에 표현되는 정보에 대해서도 삽입되는 프로젝트의 공통 정보에 따라 업데이트해주기 때문에 활용에 따른 설계자의 수고를 최소화 해준다.

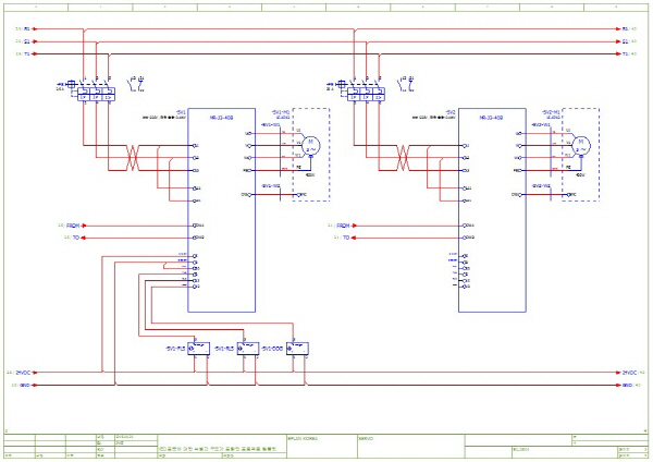
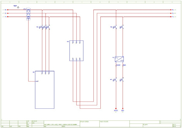
반도체장비 산업의 매크로 활용 방안
주전원 인입부에 대한 페이지 매크로

반도체장비 산업의 매크로 활용 방안
기능 회로에 대한 페이지 매크로

반도체장비 산업의 매크로 활용 방안
전원 회로 페이지 매크로


반도체 장비의 주전원 인입부와 같이 어떤 장비에 대한 설계를 진행하더라도 동일한 구성을 가지는 경우가 존재하고 이런 부분은 페이지 매크로를 구축해 사용함으로써 매번 같은 부분을 도면에 작성하는 수고를 덜 수 있다. 주전원 인입부와 함께 사용되는 수전램프, 판넬 유지보수용 조명 등을 묶어서 구축한다면 도면의 페이지 하나를 클릭 몇 번으로 간단하게 구성할 수 있다. 또한 수전반에 사용되는 판넬 온도계, 노이즈 필터, SMPS 등도 반복적으로 구성되는 경우가 많기 때문에 페이지 매크로를 활용해 설계할 수 있다.

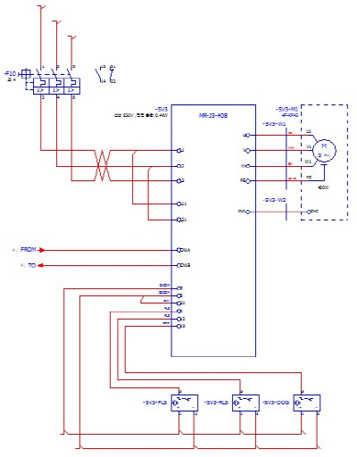
구성이 동일하지만 개별 프로젝트의 특성에 따라 부품이나 속성이 변경되는 경우는 페이지 매크로에 EPLAN 매크로의 파라미터 지원 기술인 위치 지정 개체를 삽입해 이러한 변경 항목들을 파라미터화 한 후 사용하는 것도 좋은 방법이다.

반도체장비 산업의 매크로 활용 방안
페이지 매크로 내 위치지정개체 삽입


윈도우 매크로의 활용
윈도우 매크로 역시 위치지정개체와 함께 사용될 경우 설계를 더욱 효율적으로 만든다. 반도체장비의 개발성 프로젝트와 같이 변화가 많은 회로에서도 그 회로를 분석해 보면 윈도우 매크로를 사용할 수 있는 경우가 많이 존재한다.

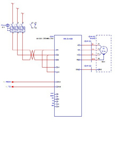
SERVO 회로의 경우 그 구성이 차단기, SERVOPACK, SERVO MOTOR, SERVO CABLE 등으로 구성이 되는데 용량에 따라 부품은 바뀌지만 회로도는 변하지 않는다. 이런 경우 각 항목의 부품을 위치지정개체의 파라미터로 할당하고 회로도 전체를 윈도우 매크로로 만들어 사용할 수 있다. 이러한 파라미터 구성 기능뿐 아니라 윈도우 매크로는 동일한 기능을 가진 서로 다른 유형의 회로 정보를 하나의 매크로로 관리해주는 기능을 지원하고 이를 유형 관리 기능이라고 한다. 예를 들어 LIMIT SENSOR의 사용 유무에 따라 회로가 변경돼도 기본 SERVO 구성은 동일하므로 SENSOR가 사용되는 회로를 윈도우 매크로의 다른 유형으로 저장한다면 설계 시 간단히 Tab 키를 눌러 유형을 바꾸어 삽입할 수 있다.

반도체장비 산업의 매크로 활용 방안


SERVO 회로뿐만 아니라 TRANSFER, PUMP, HEATER, LASER, CLEANING UNIT 등과 같이 기능 회로의 관점에서 본다면 윈도우 매크로의 활용 범위는 대부분의 장비에 대한 설계로 확장된다. 페이지 전체가 삽입되는 페이지 매크로와 달리 윈도우 매크로는 한 페이지에 여러 개의 매크로를 삽입할 수 있어 회로의 조합 사용도 가능하다.

매크로 활용 시 장점
매크로를 사용할 경우 많은 부분에서 이득을 얻을 수 있다. 첫째, 설계 시간의 단축이다. 물론 회로를 분석하고 매크로를 만드는 준비 과정에 한차례 시간이 소요되지만 만들어진 매크로를 사용하는 입장에서 본다면 클릭 몇 번으로 회로도를 완성할 수 있기 때문에 반복적으로 수행되는 설계 시간은 단축되는 효과를 가진다. 또한 매크로를 만들 때 파일이름과 유형만 잘 정리한다면 과거에 사용했던 비슷한 회로를 복사하기 위해서 완료된 프로젝트를 찾아 도면을 열고 구성을 복사해서 옮기는 수고를 덜 수 있다. 어느 프로젝트에 사용됐던 회로인지 기억도 나지 않는 상황이라면 매크로의 가치는 더욱 높아지게 된다.

반도체장비 산업의 매크로 활용 방안


둘째, 회사 내에서 표준화가 가능해진다. 전기 엔지니어마다 자신의 노하우로 회로를 설계했던 만큼 같은 기능의 회로라도 여러 가지 형태의 도면이 존재한다. 이런 부분에 대해서 매크로는 모든 전기 엔지니어가 같은 회로를 사용할 수 있도록 하면서 도면의 표준화가 가능해진다. 숙련된 엔지니어가 가지고 있는 노하우를 매크로로 만들어 표준화한다면 매크로를 사용하는 엔지니어가 노하우를 공유함으로써 실력을 쌓을 수 있는 효과도 걷을 수 있다.

반도체장비 산업의 매크로 활용 방안


셋째, 엔지니어간 의사소통이 수월해진다. 표준화가 되면서 모든 프로젝트에, 또는 모든 엔지니어가 동일 기능에 대한 동일 회로로 설계가 돼 엔지니어간 의사 교류 시 서로 다른 형태의 도면을 가지고 대화하는 일이 없어진다. 또한 설계자가 작업자에게 도면에 대한 상세 설명을 여러 번 해야 하는 일이 사라질 수 있다.

넷째, 도면 편집상의 휴먼 에러를 최소화 할 수 있다. 페이지 매크로 또는 기능별 윈도우 매크로로 원하는 기능을 묶어서 사용하기 때문에 개별 편집에서 발생할 수 있는 휴먼 에러를 최소화한다. 또한 편집 실수로 회로의 일부를 누락시키는 등의 오류를 사전에 방지한다.

반도체장비 산업의 매크로 활용 방안


결론
위에서 살펴본 바와 같이 매크로는 간단한 조작만으로 회로도를 완성시킬 수 있을 만큼 강력한 기능이다. 매크로에 대한 분류와 DB만 잘 갖추어진다면 장비에 대한 전체 회로를 짧은 기간에 완성시켜 효율적으로 프로젝트를 진행하는 데에 큰 역할을 한다. 매크로 시스템 구축에는 많은 시간이 들지 않는다. 기존 프로젝트의 회로 중 일부를 매크로 파일로 생성하면 된다. 새로운 회로라면 처음 한 번만 제대로 작성하고 매크로 파일로 저장해 향후에 계속 사용할 수 있다. 회로의 재사용이 많아질수록 매크로 시스템의 효율성은 극대화돼 전기 엔지니어에게는 물론 프로젝트 전체에도 빛을 발할 것이다.



0 / 1000
주제와 무관한 악의적인 댓글은 삭제될 수 있습니다.
0 / 1000




제품등록 무료 제품 거래 비용 없음!



산업전시회 일정




다아라 기계장터 제품등록 무료